Introduction
intric8 is the moniker & freelance umbrella for designer & product manager Eric K. Hill, based in Seattle, WA.
Work
Companies: Sporcle, AFAR Media, IDG's The Industry Standard & InfoWorld, PricewaterhouseCoopers, Studio Interactive, 7th Level, Micrografx
Clients: Justin.tv, Absolut, Holland, GMC Daimler Chrysler, IBM, Microsoft, Dell, Sun Microsystems, KnightRidder, Palm, NetApp, The Hartford, McDonalds, Broadband Sports, Palm and more.
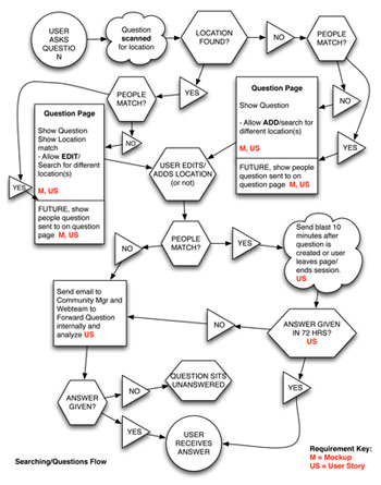
Sporcle (current) - Design leader for every aspect of the profitable business, to include mobile apps (iOS, Android, Kindle Fire), mobile embedded games, Website and live trivia shows. The site is currently, finally, in the process of an exciting redesign. More to come!
AFAR Media - "The Product & Design Guy" for AFAR Connect (first iteration of afar.com 2009-2011).
The Industry Standard - identity and brand design & re-launch; all front-end UI/UX strategy, design and implementation; UI/Dev product and project management.
Justin.tv (client) - Performed exploratory design work on a contract basis for Justin.tv's home and directory pages.
InfoWorld - Led InfoWorld UI through multiple re-designs and launches, all front-end design and implementation, video production and support
Studio Interactive / a division of PricewaterhouseCoopers - a series of older mockups for clients, from back in the day
Video
Radium - Designed the look and feel for an FX-driven 30 second TV spot featuring the GMC Denali. Boards based off of 1-page recommendations supplied by the ad agency. The director heavily leveraged the boards in the final production.
Thesis - Drag me back to Army of Darkness. Animated short featuring 3D modeling, texturing, rigging, lighting, animation, 2D & 3D compositing and sound editing, titled Evil Dead 3 1/3. As of Nov, 2014, it has been viewed over 131,000 times.
About
Me
I have a record of success in designing and delivering user-centric and cohesive user experiences across mobile and Web platforms.
I designed (visual/brand/UI/UX/game-flow) the app franchise Badly Drawn Faces, a trivia game featured by Apple in iTunes, October 2012. I also designed the follow-up game Badly Drawn Movies, which was featured by Apple in iTunes in December, 2012.
I am a hands-on designer and product manager. I like to engage at the business strategy level and deliver down to the pixels. I have also managed design teams to do the same.
I have been designing and building brands and their products from concept to click, tap or swipe my entire career.
In-house Senior Designer:
- Sporcle, Inc. (2 apps featured by Apple, 2012)
- AFAR>
- The Industry Standard
- InfoWorld (won 2 Folio Awards for design, 2003)
- 7th Level (2d animator)
- Micrografx
Select Clients:
- Justin.tv
- Absolut
- Microsoft
- Knightridder
- McDonalds
- Sun Microsystems
- American Airlines
- The Hartford
- Palm
- Broadband Sports
Skills:
- App Design
- Web Design
- Illustration
- Branding
- Design & Product Team Management
- Front-end Code and Prototyping
Contact
Blog
My very sparse blog posts, mostly about retro gaming or design, are here.
